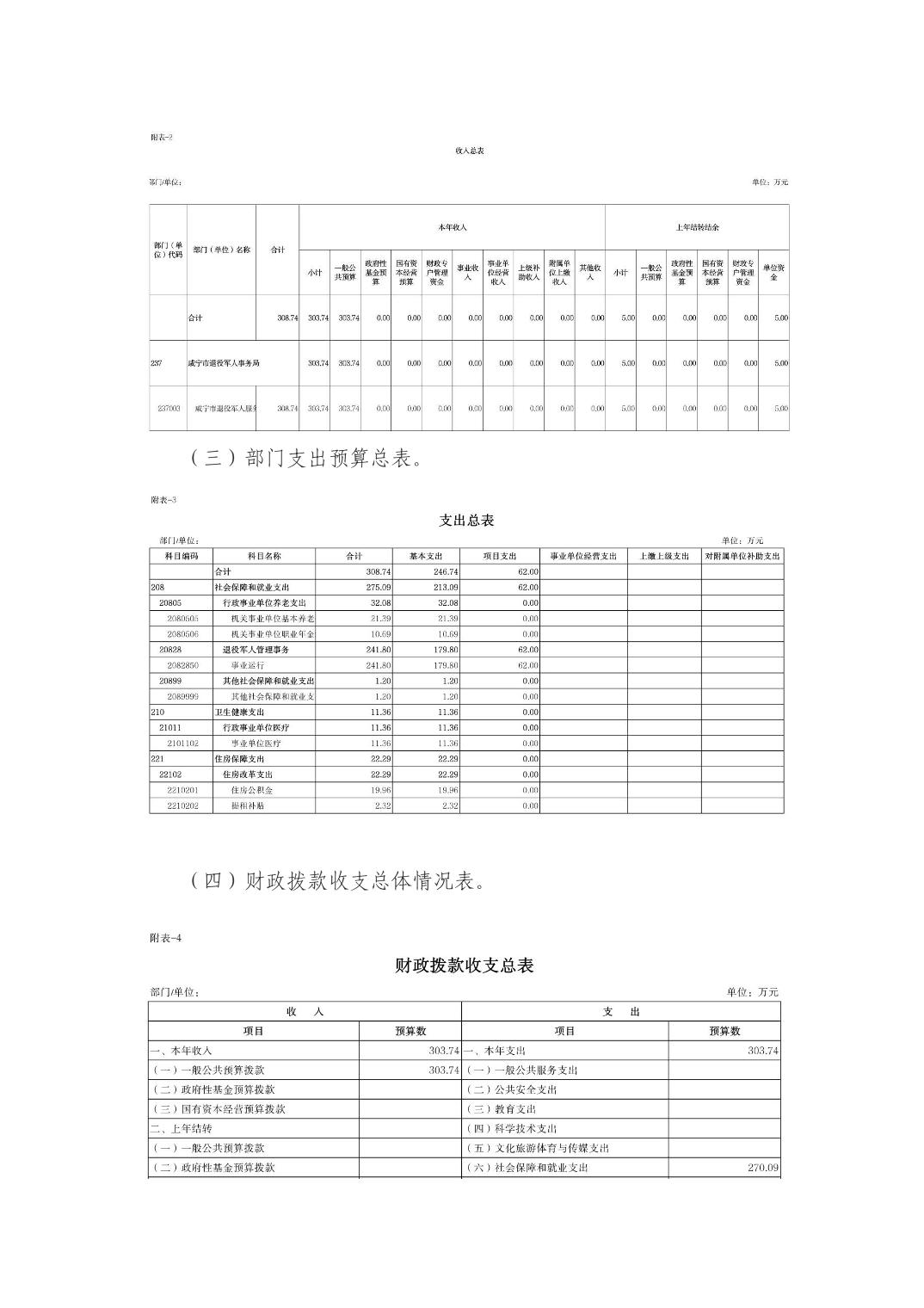
咸宁市退役军人事务局

2026年咸宁市退役军人服务中心预算公开

索引号 : MB1643630/2026-05210 文       号 :

主题分类: 政务公开 发文单位: 咸宁市退役军人事务局

名       称: 2026年咸宁市退役军人服务中心预算公开 发布日期: 2026年02月10日

有效性: 有效 发文日期:


关于我们 | 加入收藏

主办单位:咸宁市退役军人事务局 联系电话:0715-8182290 地址:咸宁市咸安区太乙大道36号

政府网站标识码:4212000059   鄂ICP备05011845号 鄂公网安备42120202000259号

技术支持:咸宁日报网络传媒中心

主办单位:咸宁市退役军人事务局

鄂公网安备 42120202000220号